1級土木施工管理技士 過去問
令和7年度
問72 (問題B ユニットe 問6)

このページは閲覧用ページです。
履歴を残すには、 「新しく出題する(ここをクリック)」 をご利用ください。

問題

1級土木施工管理技士試験 令和7年度 問72(問題B ユニットe 問6) (訂正依頼・報告はこちら)

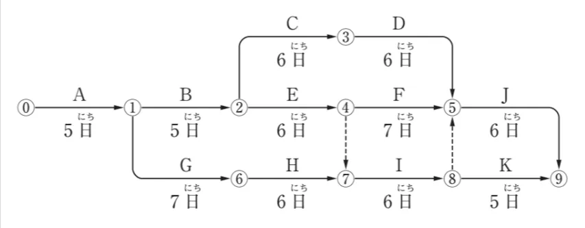
下図のネットワーク式工程表に関する次の記述のうち、適当でないものはどれか。
ただし、図中のA〜Kは作業内容を、数字は作業日数を示す。
問題文の画像
  • クリティカルパスは、⓪→①→⑥→⑦→⑧→⑤→⑨である。
  • 作業Jの最早開始時刻は、工事開始後24日である。
  • 工事開始⓪から工事完了⑨までの必要日数(工期)は29日である。
  • 作業Dが3日遅れると工期は当初工期より1日遅れる。

次の問題へ

正解!素晴らしいです

残念...

この過去問の解説 (1件)

01

適当でないのは「工事開始⓪から工事完了⑨までの必要日数(工期)は29日である。」です。

理由は、最終イベント⑨は作業J(⑤→⑨・6日)と作業K(⑧→⑨・5日)の両方が終わって初めて到達でき、

さらに点線矢印(ダミー)で⑧→⑤の制約が入っているため、全体は29日では終わらないからです。

選択肢1. クリティカルパスは、⓪→①→⑥→⑦→⑧→⑤→⑨である。

図では、⓪→①(A:5日)→⑥(G:7日)→⑦(H:6日)→⑧(I:6日)→⑤(点線のダミー:0日)→⑨(J:6日)と進めます。 
この経路の合計は 5+7+6+6+0+6=30日で、全体工期(最終⑨に到達する最長時間)と一致します。

したがって、この記述は成り立ちます。

選択肢2. 作業Jの最早開始時刻は、工事開始後24日である。

作業Jは⑤→⑨なので、まずイベント⑤に到達できる最も早い時刻を見ます。
イベント⑤は、D(③→⑤)、F(④→⑤)だけでなく、点線のダミー(⑧→⑤)にも待たされます。 
⑧は ⓪→①→⑥→⑦→⑧ で 5+7+6+6=24日なので、⑤も最早で24日、よってJの最早開始も24日になります。

選択肢3. 工事開始⓪から工事完了⑨までの必要日数(工期)は29日である。

この記述は誤りです。

⑨にはJ(⑤→⑨)とK(⑧→⑨)の2本が入っているため、⑨に到達する時刻は「早く終わる方」ではなく遅い方で決まります。 
上で見たとおり⑤は最早24日、Jはそこから6日かかるので、Jの終了は 24+6=30日です。
一方Kは 24+5=29日で終わっても、Jが終わるまで⑨には到達できません。したがって工期は30日で、29日という記述は合いません。

選択肢4. 作業Dが3日遅れると工期は当初工期より1日遅れる。

Dは③→⑤で6日です。Dが通るルート(⓪→①→②→③→⑤)は 5+5+6+6=22日で⑤に着けます。
しかし⑤は点線のダミー(⑧→⑤)の影響で最早24日なので、この時点でD側には2日分の余裕があります。 
Dが3日遅れると、22日→25日になって余裕2日を超えるため、⑤が1日押されます。

するとJの終了も 30日→31日となり、工期は1日遅れになります。

まとめ

この問題のポイントは、

(1)点線矢印(ダミー)は0日でも「待ち」を作ること、(2)ゴールのイベントは、流れ込む作業のうち一番遅い完了時刻で決まることです。
今回、⑧→⑤のダミーが効いて⑤が24日になり、そこから作業J(6日)があるので、全体は30日かかります。

だから「工期は29日」は適当ではありません。

参考になった数37